近日,西安交通大学91制片厂
严晓东教授团队成功揭榜华为难题集第108期——算力会战第七期技术难题“面向大模型训练静默数据错误检测&容错技术”,并荣获2025年度华为“火花奖”。

图1 面向大模型训练静默数据错误检测&容错技术难题详情
该难题围绕大模型训练过程中芯片静默数据错误展开,是国际人工智能科技巨头DeepSeek、OpenAI、DeepMind大模型训练中遇到的公开难题。此类错误具有隐蔽性强、难以及时发现等特点,容易导致模型训练偏差甚至失败,而传统检测方法普遍存在计算成本高、误报率高和检出率不足等问题。
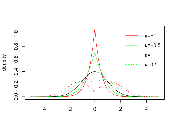
针对这一行业瓶颈,严晓东教授团队基于Chen-Epstein 中心极限定理构建了一套名为“双臂机(TAB)在线动态检测”的实时检测框架。该理论揭示:当两个分布的差异较大时(即发生静默数据错误),策略极限分布将呈现双峰形式(binormal distribution),这一分布相对于正态分布具有更厚的尾部,从而内在地提升了检出率。若两个分布相同(即不发生静默数据错误),则策略极限分布趋近于非线性正态分布(又称Chen-Epstein分布)(如图1)。


图2 Chen-Epstein 中心极限定理的极限分布和功效图
实验结果显示,在模拟大模型训练场景中,该方法对第四、第五位比特翻转错误实现了100%检出率和0%误报率,单张量处理时间达到毫秒级,在检出率、误报率和训练开销等关键指标上全面优于现有主流技术。同时,这一方法无需中断训练即可实时运行、不假定模型,与分布式训练环境高度契合,因此泛化能力极强。
此次成功揭榜,不仅验证了Chen-Epstein 中心极限定理在工程实践中的价值,也为其在数据抽样、在线学习、强化学习统计推断、隐私保护等方向的拓展应用奠定了基础。严晓东教授表示,团队将继续沿着人工智能数据安全、内生模型安全等方向深入研究,为构建新一代安全的人工智架构能提供坚实的数理支撑。
编辑:徐思雨
审核:孙剑